模切厂原材料采购流程

发表时间:2017/3/18 浏览:27214

标签:模切厂 采购  所属专题:模切加工专题

模切厂原材料采购流程

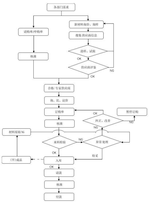
模切厂原材料采购主要由资料科根据业务需求计划、客户订单提供的用料单据及库存情况,向国内外厂商及经销商采购。

具体流程为:公司物流仓管科根据业务需求、客户订单提出请购申请,经主管领导审批后,资料科编制采购计划,再结合公司合格供应商名录中的供应商发出采购询价;若为采购新材料,资料科会同相关科室对供应商进行评价,评鉴出合适的供应商加入到公司合格供应商名录, 然后再从中挑选进行询价和议价;确定最终采购价格后发出采购订单;采购原材料由品质控制科检验员进行检验,检验合格后入库,并向供应商支付采购款,若检验不合格则进行更换或暂停采购处理。

物资部职责:

负责公司内所有原、辅材料、耗材、设备仪器、工具等购买;负责每月与供应商对帐、请款;负责每月供应商考评与管理;负责新供应商的开发、导入;负责采购物资及新品的询价、询样;负责与供应商签订原物料购销合同;负责与供应商签订纳入仕样书;负责原、辅材料有害物质管理。 


分享此文章的方式

我要评论:( 请您说点什么吧!)

评论 注册用户登录后才能发表评论,请登录 企业会员个人会员

周罗光 发表于:2017/3/18 23:56:33
不尊重供应商的企业,是不会长久的。
陈永金 发表于:2017/3/18 21:40:10
吓一跳!!!
刘亚娟 发表于:2017/3/18 21:34:39
楼下的跟上,听听你们的想法。
范明浩 发表于:2017/3/18 20:17:59
经常会关注,对我很有帮助。